欢迎您访问慈溪裕泰电子有限公司官网!

http://www.yutai-elec.com/data/upload/202004/20200409091636_315.jpg
您当前的位置 : 首 页 > 产品中心 > IC(PHY) Cross Reference
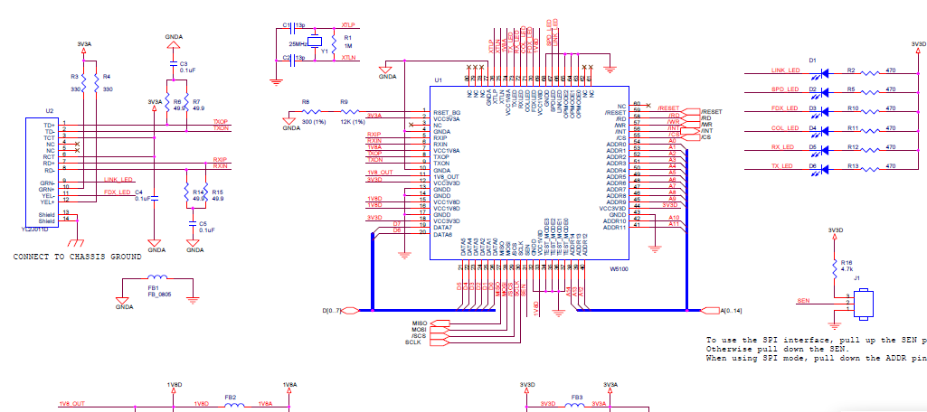
W5100

W5100

  • 所属分类:IC(PHY) Cross Reference
  • 浏览次数:
  • 发布日期:2020-08-10
  • 产品概述
  • 技术参数

The W5100 chip is a Hardwired TCP/IP embedded Ethernet controller that enables easier Internet connection for embedded systems.

W5100 suits users in need of stable Internet connectivity best, using a single chip to implement TCP/IP Stack, 10/100 Ethernet MAC and PHY. Hardwired TCP/IP stack supports TCP, UDP, IPv4, ICMP, ARP, IGMP, and PPPoE, …, which has been proven through various applications over many years. W5100 uses a 16ytes internal buffer as its data communication memory.


标签

上一篇:CS8900A2020-08-13
下一篇:BCM 549942020-09-15

最近浏览:

相关产品

相关新闻

与我们联系

  • 关于我们
  • 联系我们

    电话:0086-574-63620701

             4008-602-086

    地址:浙江省慈溪市观海卫镇东山中路46号

    传真:86-574-63621610

    邮箱:support@yutai-elec.com 

             sales@yutai-elec.com


  •  千兆网络变压器